MQEngine
载入中...
搜索中...
未找到
FileDataLoader.h 文件参考
#include "
DataLoader.h
"
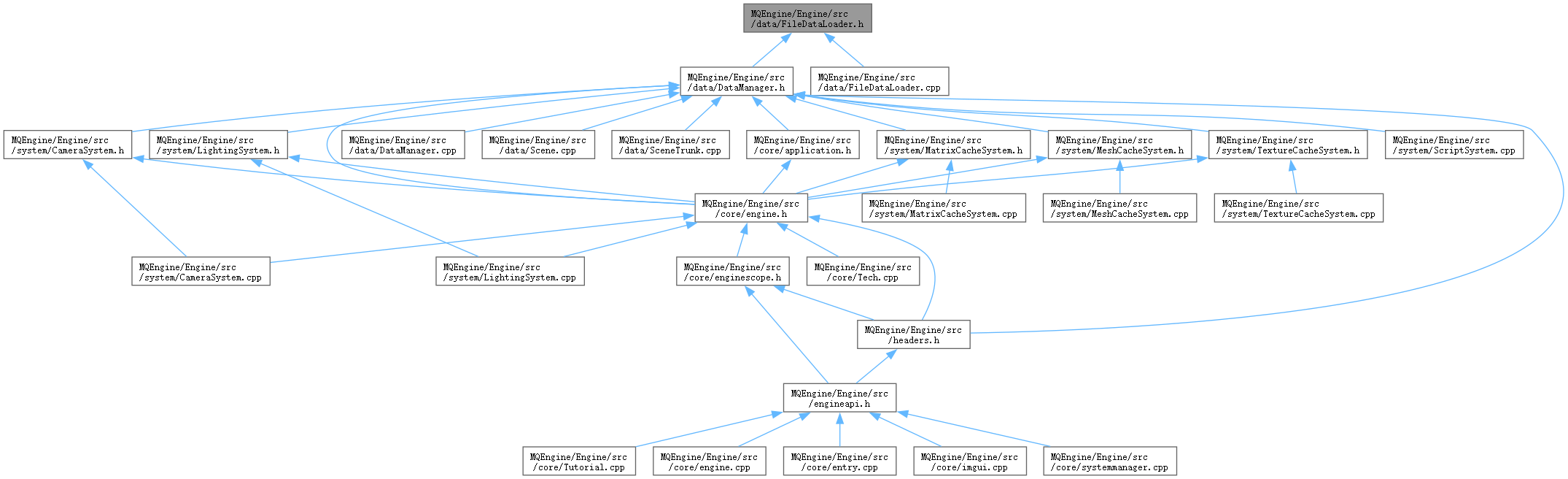
FileDataLoader.h 的引用(Include)关系图:
此图展示该文件被哪些文件直接或间接地引用了:
浏览该文件的源代码.
类
class
MQEngine::FileDataLoader
命名空间
namespace
MQEngine
MQEngine
Engine
src
data
FileDataLoader.h
制作者
1.14.0